时隔14个月,新冠死亡病例再次出现
月18日,吉林新增新冠死亡病例2例,这是中国内地自2021年1月25日以来,时隔14个月首次出现的新冠死亡病例。以下是对此事件的详细分析:新冠死亡病例的具体情况 时间地点:3月18日,吉林省。病例数量:新增新冠死亡病例2例。背景信息:上一次上报新冠死亡病例的时间为2021年1月25日,同样是在吉林省。
当前,中国正面临着疫情传染的高峰期和重症高峰期叠加的态势,这导致新冠死亡病例确实出现了增加。针对这一现象及其统计问题,我们需要辩证地看待。
河北时隔280多天再现新冠疫情死亡病例 国家卫健委通报,1月13日0至24时,31个省区市报告新增确诊病例138例,其中本土病例124例(河北81例,黑龙江43例);新增死亡病例1例,为本土病例,发生在河北。这是时隔280多天后,河北再次报告新冠疫情死亡病例,引发了广泛关注。
英国新冠疫情形势目前十分严峻,确诊及死亡病例均出现激增。这一现象的产生,主要源于以下几个方面的原因:疫情限制措施的放宽 英国政府在过去的几个月中,取消了几乎所有的新冠疫情限制措施。
31省区市新增本土“646+1359”
(壹),省区市新增本土646例确诊病例和1359例无症状感染者。8月12日0—24时,31个省(自治区、直辖市)和新疆生产建设兵团报告新增确诊病例情况如下:新增确诊病例总数:704例。
(贰),红霞新城小区地址:鼓楼区鼓楼八一七北路15号(八一七路与鼓东路交接口)。周边直线1KM范围内交通配套资源有(东街口,屏山,尚宾路口,鼓楼,社会主义学院,开元寺(福州市中医院),东街口,福三中,省建委,东街口(衣锦华庭雅道巷),卫生厅(省级机关医院),旗汛口)等。
中国至今累计新冠肺炎确诊人数是多少?
全国各地区新冠累计确诊人数可通过以下图表直观了解,颜色越深代表确诊病例数越多:累计确诊病例前五地区及数据:香港:306804例,为全国累计确诊病例最多的地区。湖北:68391例,早期疫情严重地区,累计确诊数位居前列。吉林:36603例,曾出现局部疫情反弹,累计确诊数较高。
中国目前有9174505人确诊感染新冠病毒。 截至2022年12月5日的数据显示,全国累计确诊新冠肺炎人数为9174505人。 当前现有确诊人数为8734581人。 境外输入的新冠肺炎确诊病例为27832人。 无症状感染者有384295人。
截至3月15日的数据,治疗一名新冠肺炎确诊患者人均费用为7万元,具体费用构成和承担方式如下:费用构成:全国确诊患者结算人数为44189人,涉及总费用75248万元,计算得出人均费用7万元。费用承担:医保支付:医保系统支付比例约为65%,即人均医保支付约105万元(7万元×65%)。
截至北京时间3月20日9时30分,全球新冠肺炎确诊病例累计达到242726例,其中中国以外单日新增确诊病例逾67万例,累计逾16万例。面对这一严峻形势,各国纷纷采取了不同的措施来应对疫情。
直至2022年底。 根据疫情防控中心的资料,疫情最初的大规模爆发发生在2019年9月至12月间,直到2022年12月,中国全面放开了防控措施,整个过程历时三年。 截至2023年1月5日,全球新冠肺炎累计确诊病例已达到39亿例,累计死亡人数为6,617,281人,全球病死率约为1%。
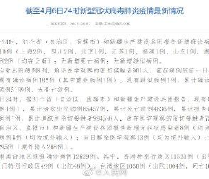
截止2021年3月4日24时,据31个省(自治区、直辖市)和新疆生产建设兵团报告,累计报告确诊病例89952例。现有确诊病例178例(其中重症病例1例),累计治愈出院病例85138例,累计死亡病例4636例,现有疑似病例2例。累计追踪到密切接触者980117人,尚在医学观察的密切接触者4440人。
2020年疫情确诊人数是多少?
2020年,全球新冠疫情确诊人数超过4000万人。 2020年10月18日,中国31个省(自治区、直辖市)和新疆生产建设兵团报告新增境外输入确诊病例13例,分别来自上海(5例)、广东(3例)、天津(2例)、陕西(2例)和山西(1例)。当日无新增死亡病例,无新增疑似病例。
2020年全国新冠病毒疫情确诊病例共计87071例。 相关资料显示,这一数据来源于国家统计局2021年2月28日发布的《中华人民共和国2020年国民经济和社会发展统计公报》。 根据该公报,2020年我国报告的新冠状病毒肺炎确诊病例为87071例,治愈出院病例为82067例,死亡病例为4634例。
总的来说,武汉2020年确诊了50340人,这个数字背后是无数人的痛苦和牺牲。这场疫情提醒我们,公共卫生安全是全球性的挑战,需要全球共同应对。

实际确诊人数比预测确诊人数少10万,是因为国家的强力管控措施起到了重大作用。在疫情开始之初,钟南山院士领导的团队根据数学传播模型做出预测,认为在2月中下旬时,疫情确诊人数会达到17万左右。

8月10日济南新增境外输入确诊病例6例山东新增2例境外输入病例
年8月10日0时至24时:山东无本地住院疑似病例、确诊病例。累计报告确诊病例763例,死亡7例,治愈出院756例。山东省无新增境外输入疑似病例,济南市报告哈萨克斯坦输入确诊病例6例。累计报告境外输入确诊病例53例,累计治愈出院32例。山东省无新增无症状感染者。正在隔离观察治疗的无症状感染者9例。
航班熔断风险(近期需重点规避的航班)CZ328(洛杉矶-广州)4月22日航班累计确诊超5例,预计5月13日、20日熔断。另因佛山新增病例关联,5月9日起或熔断2班(4月22日航班累计踩线)。CA934(巴黎-天津)4月20日航班或踩线10例,5月9日起熔断4班,6月首飞存疑。
新增确诊病例全国新增确诊22例,其中:境外输入6例:广东3例,山东2例,福建1例。本土病例16例:均在新疆。无新增死亡病例。新增疑似病例1例:为新疆本土病例。治愈与重症情况新增治愈出院21例,解除医学观察的密切接触者129人。重症病例与前一日持平,现有重症病例3例(均在境外输入病例中)。
