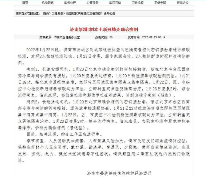
青岛新增确诊12例无症状45例
(壹),年3月7日0时至12时,青岛市新增12例本土新冠肺炎确诊病例及45例无症状感染者,其中莱西市为疫情重点区域。莱西市疫情核心情况莱西市自3月4日报告确诊病例以来,疫情快速扩散。截至3月7日12时,莱西市本轮疫情累计报告146例本土确诊病例(含3月7日新增10例)及158例无症状感染者(含3月7日新增43例)。

(贰),无症状感染者1:居住在市北区金华路33号中泰信上景小区。
(叁),年3月2日0时至24时,山东省新增境外输入确诊病例4例,均为韩国输入(青岛4例),无新增死亡病例及疑似病例。 具体信息如下:新增境外输入确诊病例:当日新增4例,均为韩国输入,病例集中在青岛市。当日新增治愈出院境外输入确诊病例3例(青岛3例)。
(肆),截止至2022年12月24日青岛没有封闭。2022年11月12日0时至24时,青岛市报告新增本土确诊病例1例,新增本土无症状感染者5例。青岛市日新增新冠肺炎阳性感染者数量呈逐步放缓趋势,疫情防控形势总体平稳可控、持续向好。截至2022年11月12日24时,全市现有本土确诊病例45例,本土无症状感染者177例。
2022年12月4日济宁疫情情况(2020济宁疫情)
济宁市2022年12月4日0时至24时新冠肺炎疫情情况2022年12月4日0时至24时,全市报告无新增本土确诊病例。

济宁市2022年12月5日0时至24时新冠肺炎疫情情况2022年12月5日0时至24时,全市报告无新增本土确诊病例。
济宁市2022年12月3日0时至24时新冠肺炎疫情情况2022年12月3日0时至24时,全市报告无新增本土确诊病例。
11月15日山东省新增本土确诊病例13例+本土无症状感染者156例
年11月15日0时至24时,全省报告新增本土确诊病例13例,其中青岛8例,均系集中隔离点检出;济宁3例,系集中隔离点检出2例和居家隔离医学观察检出1例;济南2例,1例系主动就诊检出,1例为省外入鲁人员,系重点人员筛查检出。
年11月15日0时至24时,全市新增4例无症状感染者。其中无棣县3例,均在集中隔离点检出。滨城区1例,系省外入滨大货车驾驶员,系非闭环管理重点人员筛查检出。全市报告无新增本土确诊病例,无新增境外输入确诊病例和无症状感染者。2022年11月15日0时至24时,全市本土无症状感染者解除医学观察2例。
年11月16日0时至24时,全省报告新增本土确诊病例16例,其中青岛12例,均系集中隔离点检出;济宁4例,系集中隔离点检出3例和高风险区检出1例。
