【31省区市新增4例本土病例 新闻,31省区市新增4例本土确诊病例】

据国家卫生健康委员会官方网站发布的最新通报,过去24小时内,全国31个省(自治区、直辖市)和新疆生产建设兵团报告新增新冠肺炎确诊病例中,本土病例为4例,这一数据再次将全国疫情形势置于公众视野的焦点,在...

本土病例 确诊病例

【美国确诊超1470万,美国确诊超2768万】

当“美国新冠肺炎确诊病例超过1470万”这行冰冷的文字出现在新闻简报上时,它已不仅仅是一个公共卫生数据,更像是一面镜子,映照出这个超级大国在2020年这场世纪大疫中所经历的混乱、分歧与深层次的社会顽疾...

美国疫情 确诊病例

【安徽新增3例本土确诊病例详情/安徽新增3例本土确诊病例详情公布】

安徽省卫生健康委员会的一则通报,打破了疫情防控常态化下的平静——省内新增3例本土新冠肺炎确诊病例,消息一出,迅速引发了社会各界的广泛关注,在经历了较长时间的本土病例“清零”后,此次疫情的突然出现,无疑...

安徽 确诊病例

【北京西城区确诊病例最新消息,北京西城区确诊病例最新消息通知】

北京市西城区在常态化核酸检测筛查中发现一例本土新冠肺炎确诊病例,再次牵动了首都市民的神经,疫情就是命令,防控就是责任,西城区乃至北京市相关部门迅速响应,第一时间启动应急机制,围绕该确诊病例的流调溯源、...

北京西城区 确诊病例

河北邢台确诊一例(河北邢台确诊一例病例)

河北省邢台市报告了一例新冠肺炎确诊病例,这一消息迅速引发了社会各界的广泛关注,尽管当前全球疫情形势复杂多变,国内防控措施已趋于成熟,但每一例新增病例都提醒我们,疫情防控仍不可松懈,邢台这一例确诊,不仅...

河北邢台 确诊病例

贵州新增本土确诊病例5例详情/贵州新增本土确诊病例5例详情公布

贵州省卫生健康委员会发布通报,新增5例本土新冠肺炎确诊病例,引发社会各界高度关注,这一突发情况不仅考验着当地的应急响应机制,也对全省的疫情防控网络提出了新的挑战,本文将详细解析这5例新增确诊病例的详情...

贵州疫情 确诊病例

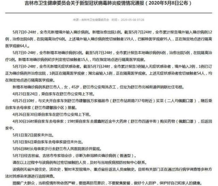
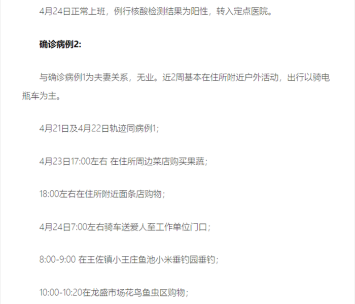
吉林新增本土病例4例轨迹/吉林新增4例确诊!

吉林省卫生健康委员会通报,当地新增4例新冠肺炎确诊病例,这一消息迅速引发社会关注,在当前全球疫情反复的背景下,这起新增病例再次提醒我们,疫情防控不能有丝毫松懈,必须持续加强监测和应对措施,共同守护公共...

吉林疫情 确诊病例

【遵化确诊一例,遵化确诊一例病例】

当“遵化确诊一例”这短短六个字的消息,通过官方渠道正式发布时,它不仅仅是一个疫情通报,更像是一块投入平静湖面的石子,在遵化这座城市的肌理中,激荡起层层涟漪,这并非一个宏大的叙事,而是一个微观的切面,它...

遵化 确诊病例

北京新增4例本地确诊 轨迹/北京新增4例本地确诊轨迹

北京市再次报告新增4例本地新冠肺炎确诊病例,引发社会广泛关注,据北京市卫生健康委员会通报,这4例病例均为本地感染,涉及不同区域和活动轨迹,凸显了疫情零星散发的复杂性和防控工作的紧迫性,在当前全球疫情反...

北京疫情 确诊病例

【山东新增本地确诊病例1例1,山东新增本地确诊病例1例11日】

山东省卫生健康委员会通报,新增1例本地新冠肺炎确诊病例,引发社会广泛关注,这一病例的出现,再次提醒我们,疫情尚未结束,防控工作仍需持续加强,在当前全球疫情反复的背景下,山东作为人口大省和经济重镇,其疫...

山东 确诊病例
联系我们

联系我们

工作时间:周一至周五,9:00-17:30,节假日休息

关注微信
微信扫一扫关注我们

微信扫一扫关注我们